江西师范大学2014年“挑战杯”再获骄人成绩
发布时间:
2014-06-12
浏览次数:
134
竞赛及应用实践类
“挑战杯”是由共青团中央、中国科协、教育部和全国学联、地方省级人民政府共同主办的全国性大学生课外学术科技创业类竞赛。它是全国最具代表性、权威性、示范性、导向性的大学生竞赛,包括“挑战杯”全国大学生课外学术科技作品竞赛(大挑)和“挑战杯”中国大学生创业计划竞赛(小挑)。学校对此高度重视,我校研究生积极参与课外竞赛活动并取得了喜人的成绩,2013年,我校研究生在“挑战杯”中共获得全国特等奖一项、二等奖一项等荣誉。其中,研究生彭巧巧等同学的作品荣获特等奖,刷新了江西高校参赛历史的最好成绩。2014年我校斩获全国银奖三项、全省金奖两项、银奖两项。
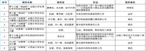
部分研究生挑战获奖情况一览表

在潜心学习之余,我校研究生把目光转向校外,依托专业优势,投身江西经济社会建设。其中,我校商学院研究生李文娟参与撰写的《“淘”出希望的田野—江西农产品电商发展模式调查报告》获得江西省委书记强卫的关注和批示,政法学院研究生陈芸等撰写的《农村留守儿童安全问题的调查报告》获得朱虹副省长的关注和批示,调研报告中所提出的部分建议已获得省发改委,农业厅,商务厅等部门的直接采用。




